日本政府为了恢复本国经济,此前正式宣布自10月11日起开放个人自由行,陆续重启国内机场国际航线,承认中国疫苗。日本厚生劳动省也更新了入境疫苗认可名单,新增的5种疫苗,包括科兴、国药北京及康希诺3种国产疫苗。

中国游客只要接种认可的三剂国产疫苗,无需72小时PCR核酸检测证明即可入境,日本完全敞开国门,所有手续回到疫情前的入境标准。终于可以自由地来日本玩了!
日本外务省官网于日前正式公布了恢复所有有效签证的入境许可的规定。根据日本驻华大使馆官网4日的最新消息,日本宣布解除疫情期间的往返签限制,也就是说,目前中国(含港澳)持有五年、三年多次的赴日往返签证(有效期内)从11日起可无障碍入境日本了。

日本在2021年12月2日之前发放的3年/5年多次往返签证,因疫情原因被暂停效力,但将于10月11日起恢复其法律效力。中国大陆、以及中国香港和澳门地区的驻日使馆,在2020年3月8日前签发的赴日多次或一次签证,目前都依然无效。但从10月11日起,该签证将被恢复效力。

简而言之,只要你的多次往返签证还在有效期,就可以继续使用入境日本。比如在10月11日当天,你就可以直接赴日了,而不需要重新申请签证。另外,10月11日起,恢复持有APEC商务旅行卡旅客免签入境日本。可以说,日本这次完全开放了个人赴日旅游。
日本最新入境及签证新规!
2022年10月11日0时(日本时间)开始,对“防疫对策强化新措施(34)”中外国人新规入境限制的相关内容做出调整,关于签证申请等新措施详情如下。

1.调整外国人新规入境限制
解除对外国人新规入境的限制。目前为止被认定为非“特定情况”目的的新规入境人员,也可以入境。随着新措施实施,入境政策变化如下所示:
●短期商务及就业90天内,短期旅游以及长期目的的入境,不再需要日本国内的接收责任人在“入国者健康确认系统(ERFS)”上预先申请。
●外国游客入境不再仅限团队旅游。
●目前为止部分访友签证以及过境签证未放开,以后此类签证均可入境。
●“探亲、访友”目的的短期签证申请不再需要邀请方提供誓约书。
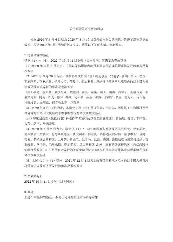
2.解除签证暂时失效的限制
2021年12月2日前发行的签证均暂时失效,自2022年10月11日0时(日本时间)以后,恢复以上签证效力。因此,2022年10月11日0时日本时间以后,持有在有效期内的人员,在签证有效期内可持此签证入境。
3.重开免签措施
自2022年10月11日0时(日本时间)以后,重开免签措施。包括美国、韩国在内的多达68个国家和地区的免签证入境。中国香港、中国台湾、中国澳门的居民可免签入境日本。另外,再次承认APEC商务旅行卡计划中规定的免签措施。APEC商务旅行卡(ABTC)。

●免签国家和地区(短期滞在)
●外交及公务护照持有者外交及公务签证免签国
●国际联合通行证(联合国护照)持有者持本国护照执行联合国公务到访日本时有关签证的相关措施。
科兴国药康希诺入许可名单
日本11日起将开放海外自由行游客入境,但游客入境仍须提供防疫资料证明,若能出示3剂疫苗接种证明,则能免去72小时PCR核酸检测阴性证明,但疫苗必须符合日本许可名单。

目前,日本政府承认的入境许可疫苗包括,辉瑞(复必泰)、阿斯利康印度巴拉特及诺瓦瓦克斯。头两针可以是以上其中一款,第三针必须是辉瑞、莫德纳或诺瓦瓦克斯。日本厚生劳动省4日公告的最新名单,中国大陆的国药、科兴、康希诺在列。

根据厚生劳动省公布的最新政策,游客只要接种3针疫苗,便可免核酸检测证明入境日本;如果没有打够3针,便要出示72小时内的核酸检测证明方可入境日本。而核酸检测证明也需要按照厚生劳动省指定检查方式得出的结果,并附上要求用日语或英语记载的具体检测项目说明。
需要注意的是,游客入境时须提交接种疫苗证明书的原件,以兹证明,证明书上的姓名、出生年月日、疫苗名称、接种日、接种次数等以下项目必须用日语或英语记载。疫苗接种证书必须由官方机构签发,例如任何批准的国家或地区的政府。

根据厚生劳动省最新名单,日本11日起许可11种疫苗,这些疫苗分属于辉瑞、莫德纳、AZ、印度血清研究所、强生、印度巴拉特生物科技公司(BharatBiotech)、Novavax、中国大陆的国药集团、科兴生物、康希诺生物等药厂。
ANA和JAL增加中国航线的航班
日本内阁官房长官松野官房长官9月26日表示,将从10月11日起恢复全国所有机场的国际线航班。目前,日本国内仅有大阪,东京,名古屋,北海道等一部分机场开放了国际线,但随着10月11日日本取消每天入境人数限制,国际线也将开始陆续恢复。

7月11日,全日空重启了北京飞往成田机场的客运航线,每周执飞一个航班。这是全日空时隔2年3个月再次运营该航线。8月8日起,全日空重新开通了成田机场飞往北京的国际航线。
目前,全日空的上海、北京、深圳、青岛、广州、杭州、香港航班每周运行中。9月21日,全日空(ANA)宣布,10月31日重启羽田至香港航线的航班,每周4个往返。
日本航空公司5日发布消息称,成田-中国天津的客机航班将从以往每周一班增加至三班。成田-中国大连也从每周两班增至四班。中国虽坚持严格的新冠疫情对策,但为恢复日中间的往来或将逐渐增加航班。

日航7月开启的成田-天津航线将在每周六的一班之外增加周三、周日的航班。成田-大连航线由每周三、周四的两班变为每周二、四、五、六共四班。中国目前不允许旅游目的的出入境,因此预计乘客将以商务旅客为主。